今天是:
本网站已支持IPv6网络
重要文件    
· 最高人民法院关于适用《中华人民...
· “两高两部”干警近亲属禁业清单...
· 部署来了!“我为群众办实事” 聚...
· 扎扎实实抓好党员干部党史学习教育
· 中共中央印发《通知》 在全党开展...
· 《求是》杂志发表习近平总书记重...
法律法规    
· 什么样的吃喝算违规?
· 中华人民共和国民法典全文 2020民...
· 中华人民共和国刑事诉讼法
· 中华人民共和国国家赔偿法(全文)
· 最高人民检察院关于印发《人民检...
· 最高人民法院关于适用《中华人民...
典型案例    
· 我区两案例获评中国女检察官协会...
· 内蒙古检察机关一案例入选最高检...
· 自治区检察院召开电视电话会议 传...
· 涉案300亿!特大跨国网络赌博团伙...
· 被批评内心苦闷 男子高空抛物将25...
· 检察官使出"绝招" 认定的贩毒数量...
当前位置:首页>>综合要闻
一封感谢信‖检政携手护青绿 一纸感谢描初心
时间:2025-12-22  作者:  新闻来源:  【字号: | |


检政携手护青绿

一纸感谢描初心




“面对复杂案件,检察官深入一线、严谨细致、公正司法,展现了过硬的业务素质和务实的工作作风......贵院的鼎力支持,不仅是对我们林草工作的有力促进,更是对‘绿水青山就是金山银山’理念的生动践行,彰显了检察机关守护北疆生态安全屏障的坚定决心和使命担当。”


淡墨素笺,纸短情长,一封初冬寄来的感谢信,温暖了检察官的心。一纸感谢共初心,青山绿水映山河。来自行政机关的赞扬和鼓励,来自共同事业路上的肯定和感谢,是检察机关和林草部门生态守护路上的携手与共,是彼此双向奔赴共护北疆青绿的初心共勉。




一封来信话担当



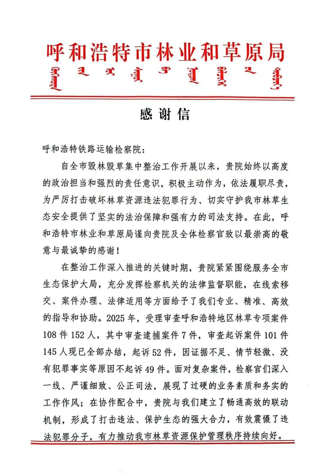
2025年12月8日,呼和铁检院收到一封来自呼市林业和草原局的感谢信,高度肯定我院在呼市生态环境司法保护,特别是毁林毁草违规违法行为集中整治工作中的突出贡献和在打击破坏林草资源违法犯罪中的履职尽责,并表达了进一步深化协作、共同筑牢北方生态安全屏障的坚定决心。字里行间满含对呼和铁检院在环资案件办理工作中鼎力支持的诚挚谢意,生动诠释了检政联动守护绿水青山的责任担当。




两家同向聚合力



自2024年环资类案件集中管辖改革以来,呼和铁检院始终立足检察职能,聚焦生态环境保护重点领域,与呼市林业和草原局紧密协作、同向发力,成功办理了多起破坏林草资源、盗伐林木、危害野生动植物等案件。特别是在2025年毁林毁草专项工作中,共受理审查相关案件108件152人,截止12月初已全部完成审结。在全市集中整治工作深入推进的关键时期,充分发挥检察机关的法律监督职能,严厉打击破坏林草资源违法犯罪行为,通过提起民事公益诉讼、发出行政公益诉讼诉前检察建议等方式,推动受损林地、草地的生态修复工作,在线索移交、案件办理、法律适用等方面给予专业、精准、高效的指导和协助,为守护全市林草生态安全提供坚实屏障。




三项举措护生态



我院办案团队充分发挥检察职能,与呼市林业和草原局建立常态化协作机制,双方强化线索移送、联合勘查、证据固定等环节的协同配合,精准研判案件线索、严格审查证据链条,高效推进案件侦查、审查起诉等各环节工作。一是创新建立毁林毁草案件受理“绿色通道”,设立专门窗口、配备专职人员优先受理专项案件,畅通受案入口实现案件快速流转。二是在春耕期间,坚持“繁简分流、简案快办、繁案精办”的司法理念,缩短办案周期,提高办案效率,有效震慑了毁林毁草犯罪行为,取得了良好法律效果和社会效果。三是集中力量强化案件办理,通过“全院员额大联席会+部门内部小组会+专业问题借助外脑”严把案件质量关,提升办案质效。




四项机制促联动



除此之外,我院还立足办案实际,深挖案件背后的生态保护漏洞,向林草局制发针对性检察建议,为完善林草资源监管体系、防范违法行为发生提供了专业法治指引。一是注重前端防治,紧盯春耕、秋翻等关键节点,赴案件频发地、重点地区进村入乡以“身边人”典型案例进行警示教育,推动党建+业务深度融合。二是为强化行政执法与刑事司法的衔接,与呼市林草局、公安机关等部门联合制定的《林草行政执法与刑事司法衔接工作实施办法》《打击非法猎捕专项行动方案》等衔接机制,建言献策优化机制内容。三是依托联合执法、信息共享、地铁协作等多种联动机制,实质化运行案件咨询制度,呼和铁检院对定性难以认定的案件,就立案追诉标准、证据的固定等出具审查意见,呼市林草局就案件办理中的专业性问题进行权威答复,促进行政与刑事司法衔接。四是选派业务骨干参与案件集中会商,延伸检察监督职能,提出检察意见。

这封感谢信是认可,是鼓励,更是我们前进的动力。下一步,我院将持续立足检察职能,进一步深化“林草+检察”协作,凝聚生态保护合力,以法治力量守护绿水青山,以更有力的检察履职守护生态环境安全,为筑牢我国北方重要生态安全屏障、建设美丽青城贡献更大检察力量。




END



文字:第二检察部 杨建

图片:于嘉乐、贺嘉玉

编辑:于嘉乐

审核:李琰


扫码关注我们

呼和铁检院





友情链接: 最高人民检察院  检察日报  正义网  内蒙古自治区人民检察院
版权所有:呼和浩特铁路运输检察院
工信部ICP备案号:京ICP备10217144号-1
技术支持:正义网
本网网页设计、图标、内容未经协议授权禁止转载、摘编或建立镜像,禁止作为任何商业用途的使用。